Action 9: Bet
Function Description
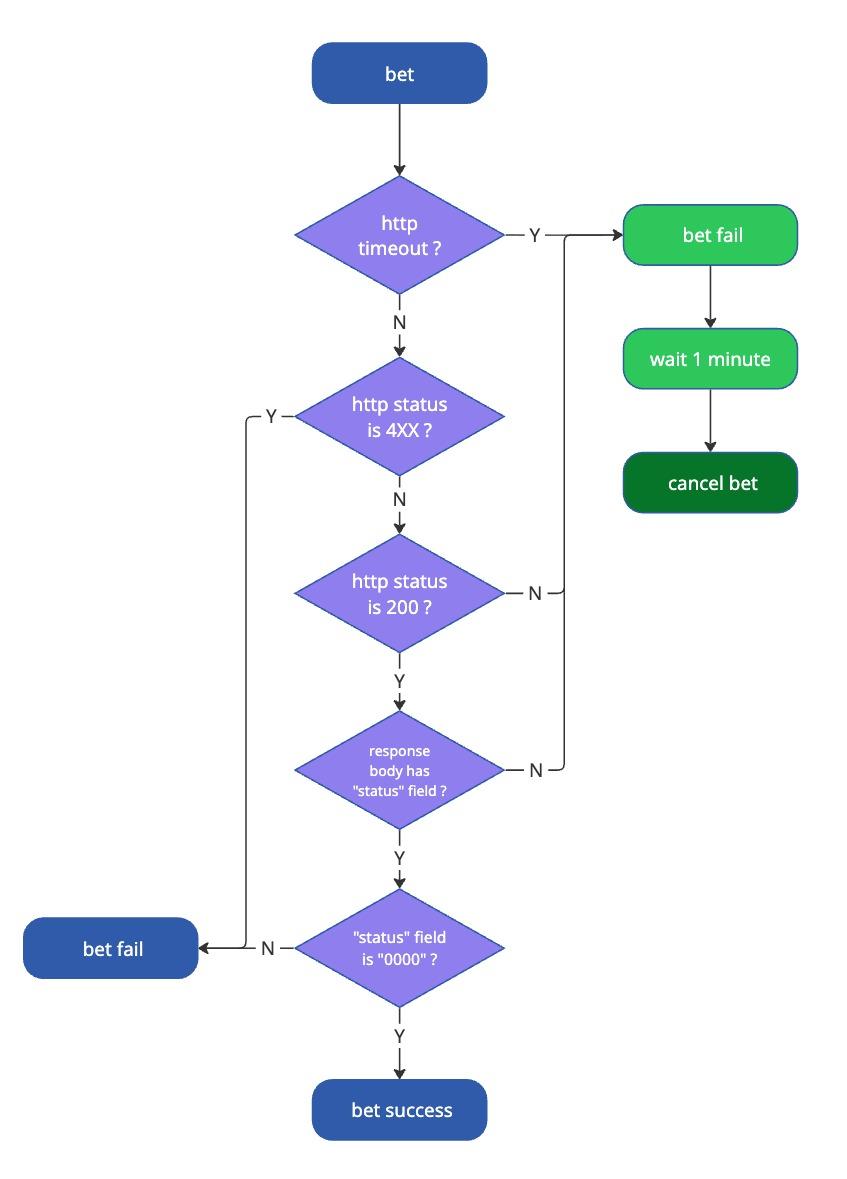
- JDB will call the API when player bet, and inform this bet information.
- When the HTTP status is 4XX, it will be judged as a failure, and no cancel will be sent.
- Without any correct response, JDB will call Cancel Bet (Action 11) after 1 minute.
- Please use amount to confirm whether the player’s balance is sufficient, and after deducting with amount, return the remaining balance to the player.
Request Parameter
| Parameter | Format | Description |
|---|---|---|
| action | Integer | 9 |
| ts | Long | Current system time |
| transferId | Long | Transfer ID can not be referred to game history |
| uid | String(50) | Player ID |
| currency | String(10) | Please refer to: Currency Code |
| amount | Double | Bet amount (always be positive) |
| gameRoundSeqNo | String(200) | Game round sequence number |
| gType | Integer | Game types See Game Provider |
| mType | Integer | Machine Type |
| systemSessionId | String(150) | System Session ID, will be different in each login when using action 21 get game launch url. Game Type supports range: Only game types supported by JDB game provider This is not included by default, contact JDB service if needed. |
More data fields are vary by gType, listed in the following table:
Request Example
{
"action": 9,
"ts": 1700029138004,
"transferId": 272016,
"uid": "john",
"currency": "XX",
"amount": 0.2,
"gameRoundSeqNo": "5250228497993",
"gType": 0,
"mType": 8001
}Response Parameter
| Parameter | Format | Description |
|---|---|---|
| status | String(4) | Success: 0000 Error: 6006 - Player balance is insufficient It would be considered as failure if the status is not 0000, and you can describe in err_text. |
| balance | String | Balance |
| err_text | String(255) | Error message |
Response Example
{
"status": "0000",
"balance": "12345.67",
"err_text": ""
}Last updated on